デザイン
 >低電位差のローノイズ電源

入出力低電位差のローノイズ電源



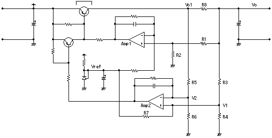
入出力電位差の小さいローノイズ電源回路図

特徴

入出力電位差を小さくする必要がある時のための電源です。
電流検出に差動増幅器を使用することで、入出力電位差を0.6V程度に小さくすることができます。
また、シリーズ電源ですのでローノイズです。出力リップル1mV以下、アナログ計測に適しています。

出力電圧と出力電流


出力電圧はAmp1で制御します。分割した出力電圧と基準電圧Vrefの電圧を比較し、
出力電圧が低い場合トランジスタをONします。以上から式を求めると

出力電圧Vo = Vref*(R1+R2)/R2      (式1)

出力電流は、Amp2が作動するVo1電圧から求まります。
Vo1*R6/(R5+R6) = Vo*R4/(R3+R4)
I = (Vo1-Vo)/R8

具体的に、Vo = 5V、R3 = R4 = R6 = 1K、Vref = 2.5Vの条件で考えると、
R5=1.1Kの場合
Vo1 = (5/2)*(1.1+1)/1 = 5.25V
I = (5.25-5)/R8

ここで、R8の値を選択することにより、出力電流を選択します。

R8 0.5Ω 出力電流 500mA
R8 1Ω   出力電流 250mA


Top項目へのアクセス